← All projects
E-CommerceProduct DesignSystems

Cocopalms

A unified e-commerce and service platform with customer, store management, and delivery apps. +35% purchases, 70% mobile traffic.

Role

Lead UI/UX Designer & UX Researcher

Tools

Figma · Google Analytics · Hotjar

Outcome

+35% purchases · 70% mobile traffic

Cocopalms

Overview

The challenge

Cocopalms needed a single platform to handle product sales and service bookings: hotels, food, hardware, flowers, garments, and laptops. The complexity required separate but interconnected apps: a main website, a customer app, a store management app, and a real-time delivery app.

Project goals

  • Design a unified platform accommodating both products and services
  • Ensure service providers could modify offerings seamlessly
  • Create a mobile-first experience for the primary audience
  • Build with scalability in mind from the ground up
+35%
Increase in purchases
70%
Mobile traffic share
4
Connected surfaces designed

UX Research & Insights

Understanding requirements

During requirements discussions, we agreed to design with scalability to accommodate future features. The complex nature of Cocopalms, spanning e-commerce and service-based interactions, required special attention to ensure providers could modify offerings seamlessly.

Brainstorming sessions

Frequent sessions with the development team and project manager refined the strategy. Key discussion points included:

Screen design

  • Balancing detailed information with a clean layout to prevent overwhelming the user

Differentiation & Navigation

  • Improving on existing e-commerce solutions
  • Ensuring users could easily find and filter products and services

Competitive Analysis

Evaluation criteria

The competitive analysis focused on understanding industry standards and identifying gaps that Cocopalms could fill.

User experience (UX)

Navigation, responsiveness, and ease of use across all device sizes.

Visual design

Brand consistency, imagery, and overall aesthetics.

Features & functionality

Integration of product and service offerings, reservation systems, and user accounts.

SEO strategies

Keyword optimisation, meta tags, and page load speeds.

Key insights

Market gaps identified

  • Competitors lacked seamless integration between product sales and service bookings
  • Many sites had cluttered interfaces causing user frustration
  • Efficient service booking was either absent or overly complex

Key differentiators for Cocopalms

  • Unified platform combining product and service offerings in a single, cohesive experience
  • Clean, intuitive design emphasising simplicity and ease of navigation
  • Robust booking system for service reservations and product purchases

User Research

User surveys & interviews

To align the platform with user needs, I distributed online questionnaires and conducted in-depth interviews targeting potential users.

Target audience

Age group

25–45 years

Tech-savvy individuals

Regular users of online shopping and service platforms

Key insights from surveys

  • 70% preferred platforms offering both products and services to avoid managing multiple accounts
  • 65% emphasised the importance of mobile-responsive design
  • Users valued quick load times and straightforward navigation above all else

Impact on design decisions

Integrated offerings

  • Designed features that allow users to purchase products and book services seamlessly

Mobile-first approach

  • Ensured the platform is fully responsive and optimised for mobile devices first

User personas

Persona 1

Busy Professional persona

The Busy Professional

Age 28–38. Works full time, shops primarily on mobile during commutes and lunch breaks. Expects speed and one-tap reordering.

  • Complete purchases in as few steps as possible
  • Book services alongside product orders without switching apps
  • Slow checkout flows and repetitive data entry
  • Platforms that don't work well on mobile

Persona 2

Service Seeker persona

The Service Seeker

Age 30–45. Regularly books household and lifestyle services. Values reliability and transparent pricing over discounts.

  • Easily browse and compare service providers
  • See real-time availability and track delivery/appointment status
  • Unclear pricing and hidden charges
  • No unified platform for mixed product + service needs

UX Design Process

Information architecture & wireframes

After analysing user needs and business goals, I designed an intuitive navigation structure that seamlessly integrates shopping and service booking. The sitemap spans 7 key areas: Homepage, Shop, Services, User Dashboard, Checkout, Support, and Admin Panel.

Sitemap & IA

Cocopalms full sitemap

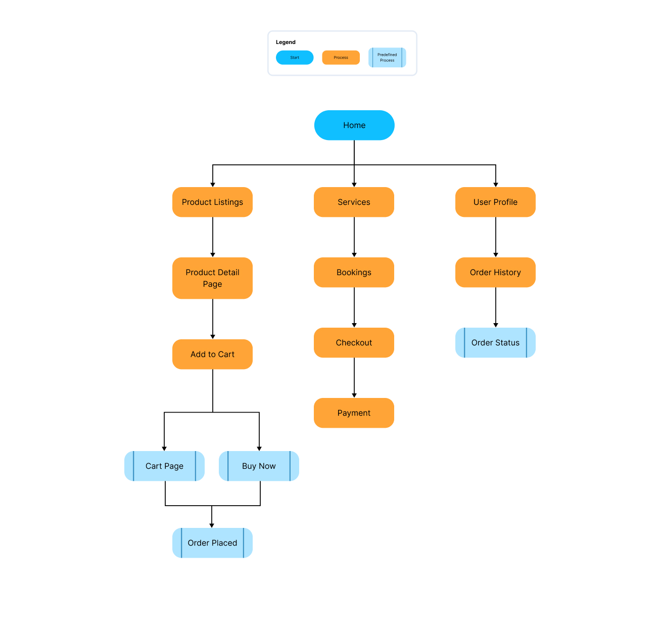
User flow (customer)

Cocopalms customer IA — Home to Order Placed

Wireframes

Checkout, address management, payment selection, and user profile screens were wireframed to ensure a smooth transaction flow on mobile.

Cocopalms wireframes — checkout, address, payment, profile

Final UI: Customer app

The customer-facing app uses a teal and white palette with prominent product imagery. Products and services sit side-by-side, with real-time delivery tracking built in.

Cocopalms customer app — product listings and service screens Cocopalms customer app — checkout and address flow

Store management app

Designed for store owners, covering product catalogue management, order dashboard, availability settings, and delivery configuration. Real-time stock updates keep listings accurate.

Cocopalms store management app

Admin panel

A multi-merchant admin panel allowing the platform operator to manage merchants, delivery zones, commission, and notifications across all stores.

Cocopalms admin panel

Delivery management app

A dark-themed operations dashboard for delivery agents, with live map view, task assignment, geo-fencing, and agent analytics.

Cocopalms delivery operations app

Development & Testing

Agile development & feedback loops

We followed an agile methodology with iterative testing. A limited beta audience gave real-world feedback before full launch. Key improvements included adding visual hierarchy to distinguish Products from Services, and introducing a progress bar in the checkout flow.

Testing approach

Prototype testing

  • Early prototype testing surfaced that the integrated product & service booking confused users, solved by adding clear visual distinction in the UI hierarchy

Live beta testing

  • Limited audience beta before launch. Feedback: checkout flow needed a progress indicator, so a step-based progress bar was introduced to improve completion rates

Results

Outcome

+35%
Increase in purchases post-launch
70%
Of all traffic from mobile
4
Connected surfaces: customer, store, admin, delivery

Cocopalms launched to strong commercial results. A 35% increase in purchases driven by an intuitive design that removed friction from both the shopping and booking flows. The mobile-first approach proved essential: 70% of all traffic came from mobile devices, validating the design strategy from day one.

What made this project particularly challenging, and ultimately rewarding, was the scope: four connected surfaces, each with distinct users and workflows, all sharing a single design system. Keeping the experience consistent across a customer app, store management interface, admin panel, and delivery operations tool required deep systems thinking and constant cross-team collaboration.

Key takeaways

  • Research shapes systems. Knowing that 70% of users preferred a unified platform directly drove the architecture decision to keep products and services in one app rather than two.
  • Feedback before launch is cheaper than fixing after. The beta testing round caught the product/service confusion early. The visual hierarchy fix that solved it added half a day to the project and saved weeks of post-launch iteration.
  • Scalability is a design decision. Building a shared component library from the start meant every surface, from the customer checkout to the admin inventory panel, felt coherent without redundant design work.