← All projects
UX ResearchUI DesignMobile App

OfCourse Kuwait

A mobile app for personalised, dietician-backed meal delivery in Kuwait, designed from scratch to stand out in a crowded food delivery market. Ranked #3 in Kuwait's Food & Drinks category at launch.

Role

UX Researcher & UI/UX Designer

Tools

Figma · Adobe Creative Suite · Google Meet · Trello

Methods

User interviews · Competitive analysis · Usability testing (Maze)

Outcome

#3 Food & Drinks, Kuwait App Store at launch

OfCourse Kuwait

Overview

The problem

Kuwait's food delivery market was saturated with apps that sent you to a restaurant and dropped food at your door. What didn't exist was a service that prepared your meal, based on your dietary needs, with dietician oversight built in. OfCourse was that product, and it needed an app that could make personalised meal planning feel as simple as ordering a pizza.

The core challenge: how do you make a nutritionally complex, highly customisable product feel effortless to use?

Project goals

  • Simplify the process of customising meal plans for users with varying dietary needs
  • Make pausing, rescheduling, and managing deliveries frictionless
  • Build a UI accessible to a broad demographic, from fitness enthusiasts to busy working parents
  • Differentiate from competitors by leading with personalisation, not just speed
#3
Kuwait App Store, Food & Drinks at launch
6
In-depth user interviews conducted
3
Spin-off apps launched on the same design system

Research

Understanding who we were designing for

I conducted six in-depth user interviews via Google Meet, recruiting across three distinct user types to ensure the design served a genuinely diverse audience, not just one segment.

2 Tech professionals

  • Wanted seamless digital experiences with minimal friction
  • Likely to abandon if onboarding felt clunky or slow
  • Valued transparency around ingredients and nutrition

2 Fitness enthusiasts

  • Had strict, non-negotiable dietary requirements
  • Frustrated by apps that only offered broad food categories
  • Needed macro-level detail (calories, protein, carbs) per meal

2 Working parents

  • Time was the primary constraint; speed of task completion mattered most
  • Needed to pause or reschedule deliveries without calling customer support
  • Wanted a platform the whole family could use with different dietary profiles

The critical insight: All three groups shared the same underlying frustration: existing apps treated meal delivery as a logistics problem, not a personal health tool. The opportunity was to lead with customisation as a feature, not an afterthought.

Competitive analysis

We mapped the landscape of food delivery apps in Kuwait. The pattern was consistent: competitors delivered food from restaurants. None offered health-led, personalised meal preparation with dietician backing. This wasn't a gap. It was a market.

Customisation

Competitors allowed food choice at best. None offered dietary filtering, macro targets, or allergy management at the meal-plan level.

Delivery control

Pausing or rescheduling required contacting support. Users had to commit to a schedule they couldn't change.

Dietician support

No competitor offered access to a dietician within the app experience. This became a key differentiator.

Nutritional transparency

Most apps showed dish photos and prices. Nutritional detail, when present, was buried rather than front-and-centre.

Personas

Three people, one design

Based on the interviews, I developed three personas to keep every design decision grounded in real user needs rather than assumptions.

Omar Khaled

Omar Khaled

31 · Tech professional, Kuwait City · Manages his diet around gym training, orders lunch at his desk most days.

  • Track macros without manually logging every meal
  • Choose from pre-built plans aligned with his fitness goals
  • Have dietician-reviewed options he can trust
  • Generic food apps don't account for his protein targets
  • Nutrition info is never visible before ordering
Amina Farah

Amina Farah

27 · Fitness enthusiast, Salmiya · Follows a strict meal plan and trains five days a week. Intolerant to gluten.

  • Filter out ingredients that conflict with her dietary restrictions
  • See full ingredient lists before committing to a plan
  • Easily swap meals within a plan if something doesn't suit her
  • Allergy filters are missing or unreliable in most apps
  • Can't customise individual meals within a subscription
Sara Al-Hassan

Sara Al-Hassan

38 · Working mother of two, Hawalli · Needs quick, healthy meals for her family on weekdays. No time to cook.

  • Pause deliveries during school holidays without hassle
  • Set up separate meal preferences for different family members
  • Manage everything in under two minutes
  • Has to call customer support to pause or reschedule
  • One-size-fits-all plans don't work for a family with mixed tastes

Design process

From research to interface

With clear personas and a defined problem, I mapped the core user flows before opening Figma. The goal was to make three key tasks achievable in as few taps as possible: customising a plan, pausing deliveries, and managing dietary preferences.

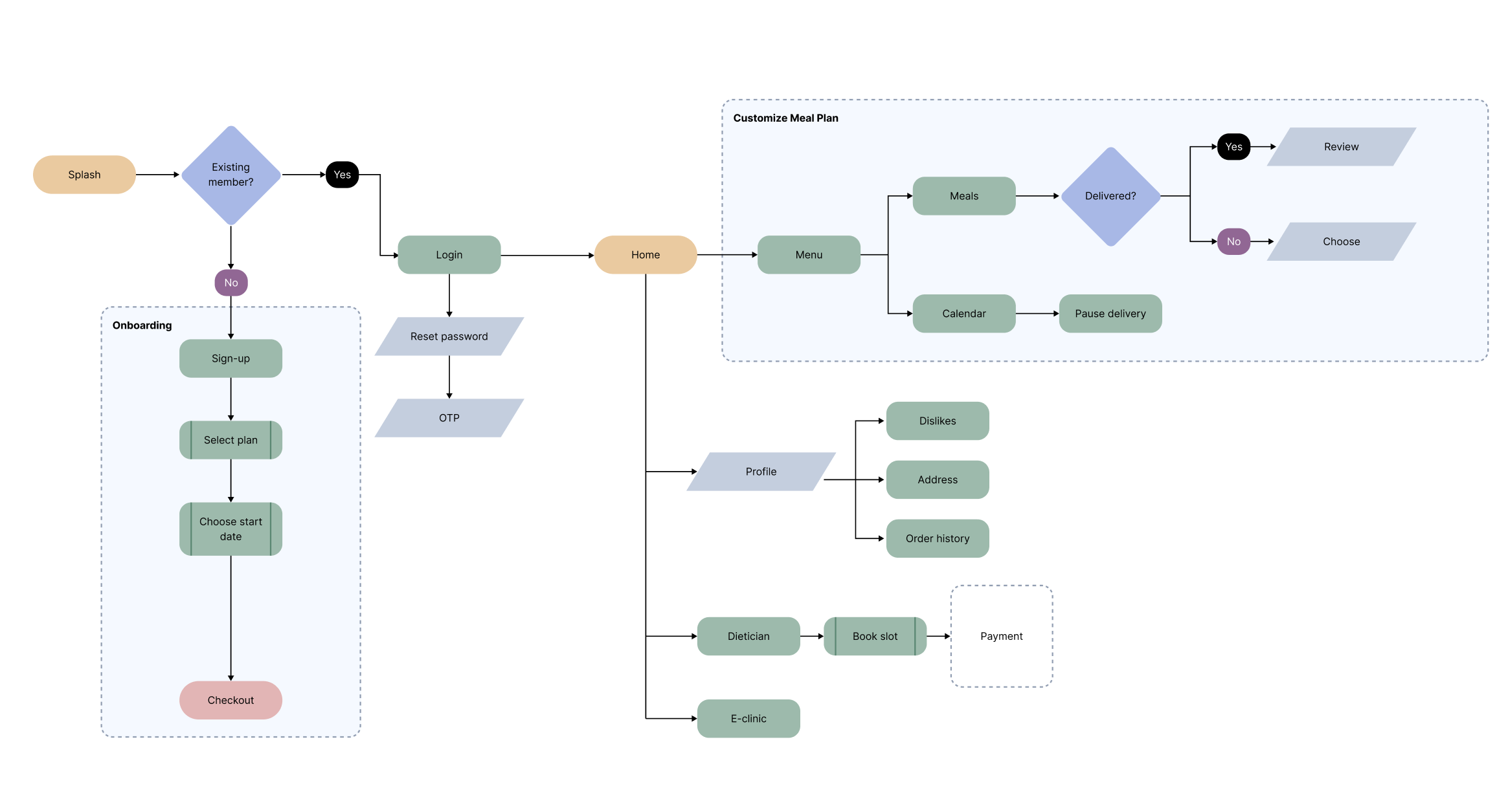
User flow

OfCourse user flow — onboarding through meal selection

Wireframes

I started with lo-fi wireframes in Figma to validate structure and navigation before committing to visual design. Weekly sprint reviews with the development team kept the wireframes grounded in what was actually buildable.

Lo-fi wireframes — subscription, menu, e-Clinic, edit profile Detailed wireframes — full screen set

Design principles applied

The client had existing brand colours, so the visual direction was set. My job was to apply them in a way that felt fresh and health-forward. Three UI principles guided every screen:

Clean aesthetic

Minimalist layout focused on content (meal cards, nutritional data, and actions) without decorative clutter competing for attention.

Intuitive navigation

Bottom navigation with clear iconography. All key actions reachable within two taps from any screen.

Health-forward branding

The existing blue was adapted into a palette that felt fresh and trustworthy, conveying health and convenience rather than fast food.

Key UI components

Three components directly addressed the problems surfaced in research: meal plan cards with full nutritional breakdown, a pause/resume toggle for delivery management, and an in-app support icon for quick dietician contact.

Key UI — Menu and Subscription screens

Testing & iteration

What real users revealed

I ran usability testing through Maze, a remote testing tool chosen for its accessibility during the pandemic. Participants completed tasks matching the three primary user flows. The results were largely positive, but two clear issues emerged.

What worked well

  • The meal customisation flow was described as "easy and intuitive" across all testers
  • The minimalist design received positive feedback; users weren't overwhelmed
  • The pause/resume toggle was the most appreciated feature: "exactly what I needed"
  • Nutritional details per meal were flagged as a genuine differentiator vs. competitors

What needed improvement

  • The dietary filter didn't support combinations (e.g., gluten-free + nut-free), a gap that directly affected users like Amina
  • Load times on older Android devices were slower than acceptable; assets were too heavy

Iterations made

Both issues were resolved before launch. I designed a dedicated Allergies screen, allowing users to select and manage multiple dietary restrictions independently. For performance, I collaborated with the development team to implement lazy loading and compressed all image and font assets.

Iteration — Profile and Allergies screens

Results

Outcome

#3
Food & Drinks, Kuwait App Store at launch
3
Spin-off products launched on the same design system
6
User interviews that shaped every design decision

OfCourse launched to strong market reception, ranking #3 in Kuwait's Food & Drinks App Store category. The design system proved scalable enough that the same client launched two additional products off it: Dietbux (dietician management) and Done (delivery operations), without needing to rebuild from scratch. For me personally, this was the project that taught me the value of treating research as a design tool, not a checkbox.

Key takeaways

  • Empathy-driven research pays off. The allergies screen, the feature that addressed Amina's frustration, came directly from interviewing users, not from a brief.
  • Iterative design compounds. The same component library that powered OfCourse went on to support two more products. Investing in systems thinking from the start creates leverage.
  • Remote collaboration is a discipline. Running a fully distributed project required clear documentation, async communication, and weekly syncs. These are habits that shaped how I work today.